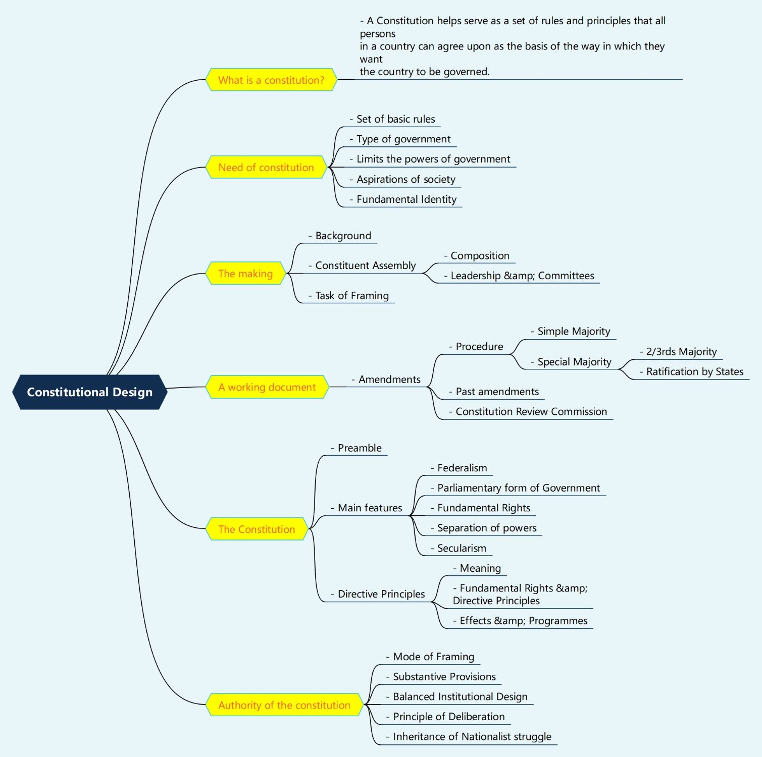
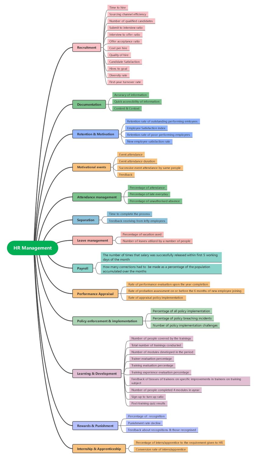
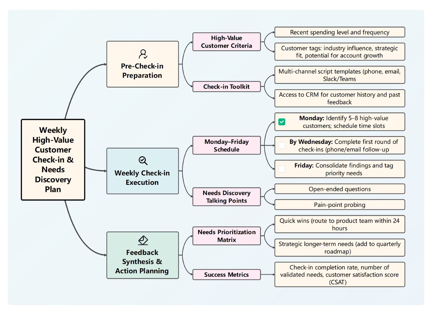
Mind Map Templates

Try our free mind map templates for various use cases.

AARRR Framework Template
Outline your plans for Acquisition, Activation, Retention, Referral, and Revenue.
Go-To-Market Strategy Template
Strategically plan how your company will launch the product in the market.
PESTLE Analysis Template
Identify and track external factors that may influence your business.
OKR Template
Help your team stay on track and accomplish the goals you set for them with the help of an OKR template.
Root Cause Analysis Template
A root cause analysis is performed to determine what is causing an issue. With this root cause analysis template, you can figure out what's causing difficulties and how to solve them.
Target Audience Template
With our target audience template, you can identify your potential target customers in the market for your product.
Fishbone Diagram Template
Visualize the possible sources of an issue so that you can work together to fix it.
Empathy Map Template
An empathy map will help you get inside the head of your potential or existing customer. Empathy map templates assist in gaining insight into customer behavior and what works and what doesn't.
4 Ps of Marketing
As your company prepares to launch a new product or service to the market, it is essential to have a "Going to Market Strategy" which will serve as a roadmap to execute a successful product launch.
SCAMPER Template
Take your problem-solving strategy and ideation to a whole new level.
SMART Goals Template
Keep your team focused, organized, and connected using the SMART technique.
Goal Setting Template
Make your objectives and goals organized with Goal setting template.
Strategic Planning Template
Assist your team in continually improving by providing an action-oriented improvement framework.
Sitemap Template
A sitemap template is a useful tool for making the website design process go more smoothly. It enables you to assess the material and design components you intend to use on your website.
Mood Board Template
A project that requires creative prowess is difficult to describe. A mood board template helps put inspiration and ideas in one place while establishing the mood.
Six Thinking Hats Template
Sharing ideas and making decisions about the six thinking hats effectively.
Event Timeline Template
Outline an easy-to-understand view of past and future milestones.
Impact Mapping Template
A simple method to outlining goals and achieving them.
Stakeholder Map Template
Know the folks that can affect your undertakings in order to have their assistance.
Essay Planner Template
Helps you write an essay in a structured way to cover all the key points and is used in many schools and universities to guide students to better essay writing.
How Now Wow Matrix Template
Easy execution regarding brainstorming and arranging new innovative ideas.
Cynefin Framework Template
To locate various issues and assist you with your decisions.
User Persona Template
Develop main users' profiles for having a clear view on selling products to them.
How Might We Template
The How Might We is a tool for brainstorming a possible creative thesis. It's an excellent place to begin developing your answer.
Stakeholder Analysis Template
Recognize the stakeholders and map them in the correct community scheme.
Communication Plan Template
Communicate a clear, effective message to your audience.
History Timeline Template
If you want to define and present a specific chain of events in a particular phase, you can use the history timeline template.
Product Breakdown Structure Template
When deciding to launch a project, it is essential to provide visual representation by breaking down product components and the relationship among the components involved.
Resource Breakdown Structure Template
One of the vital aspects you need to give utmost consideration when opening up a business or starting a project is the essential resources you need to procure and run the project.
Work Breakdown Structure Template
When planning for complex projects, an organization must create and follow a particular structure to help manage the complexities and ensure success.
SIPOC Template
Most organizations and companies use SIPOC templates to understand and better define a new project or current processes in its state.
Product Backlog Template
As products are developed and refined over time, maintaining a prioritized list of product requirements may become an enormous task if not done appropriately.
Risk Breakdown Structure Template
Risks are primarily associated with adverse outcomes; however, the Project Management Institute defines that risk can positively impact a project.
Organizational Breakdown Structure Template
When an organization is so big that delegating tasks can be a handful, managers can use the OBS to specifically and efficiently assign workloads to a specific department or employee.
Cost Breakdown Structure Template
When talking about a project's financial aspects, a company or an organization has to create a structure to lay out and apply measurable cost controls.
Priority Matrix Template
Having goals for your company is essential, but making them realistic and achievable can sometimes be challenging, hence the need for diagrams to categorize project plans.
Eisenhower Matrix Template
If you are swamped with so many tasks that you do not know what to prioritize, it might help you make a structure of the urgency of your tasks.
Pomodoro Technique Worksheet Template
It is a time management technique that may substantially boost your attention.
Organizational Chart Template
Visually illustrate company employees’ responsibilities, roles, and relationships using an extensive and comprehensive diagram.
Nadler Tushman Congruence Model
Find possible gaps in your organization’s performance using four key elements and a detailed diagram.
McKinsey 7-S Model Template
Have unified business processes and functions in your firm using a strategic framework to address vital internal concerns. 
Data Flow Diagram Template
Any industry needs to have proper visual representation and process and data flow to ensure smoother work functions.
Event Planning Checklist Template
List all requirements and other tasks in one detailed template to avoid missing anything for your events.
Event Brief Template
Make a detailed outline of an event you're preparing to hold.
RACI Matrix Template
Delegate your tasks accordingly to all the members involved before starting your project.
Service Blueprint Template
Competition is tight in the service industry; hence your business must evaluate your products and services to stay ahead.
Gap Analysis Template
Find out if your company's performance is on the right track leading to its future desired goals with a gap
Milestone Template
Milestone templates help you organize and visually represent significant events, known as milestones, predefined in a project's timeline. A milestone divides an important project into crucial events.
Timeline Template
Lesson Plan Template
Create lesson plans to make teaching easier. Check out EdrawMind's guide and create effective lesson plans using free templates and themes.
Meeting Minutes Template
Business meetings are necessary for any organization, whether big or small. One way to ensure that your meetings are productive is by having an effective meeting minutes template.
Roadmap Template
Roadmap functions as a strategic blueprint that includes the determined goals, milestones and strategic solutions, and objectives. It works as a brief outline of your planning phase, key objectives, and the ways of implementation to accomplish specific ta
Action Plan Template
An action plan works as an outline through which people can decide the necessary steps, actions, resources, and potential risks of their working projects. In action plans, you can write the details of each action process along with the individual responsi
5 Whys Templates
Project Timeline Template
Most companies rely on a structure to ensure every project component is being taken care of for big or small projects.
Business Plan Mind Map Template
Turn your lengthy business plan into a simplified yet detailed illustration by using a mind mapping tool.
FMEA Template
Risks can occur anytime, and the best way to counter them is to identify them and plan ahead.
Cost Benefit Analysis Template
Get a forecast of whether your proposed project will succeed through a cost-benefit analysis.
Business Requirements Document (BRD) Template & Guide
Trust the business requirements document to outline essential ways to communicate business and customer needs better.
Inventory Management Process Template
The inventory management process is one of the essential parts of a trading business. Here you will learn everything related to the process and how to manage your business with inventory management.
Agile Methodology Template
Read on for an in-depth overview of agile methodology and its benefits.
Product Launch Checklist
A product launch checklist is a lengthy but straightforward approach for companies to understand vital processes before introducing a new product to the market.
Product Launch Plan Template
Learn how to utilize a product launch strategy to align your staff, communicate with users, and achieve your product's objectives.
Product Statement Template
Formulate a clear and specific phrased product statement with a product statement template.
Order Fulfillment Process Template
It is quite evident that in the present age of a highly competitive business market, a successful order fulfillment process forms the backbone of any successful business venture.
Customer Journey Map Template
No business can survive without customers; a clear concise visual representation of your client's journey is a good way to ensure customer satisfaction.
Perceptual Map Template
Understand, interpret, and illustrate customers’ perceptions of a particular product or service.
Marketing Brief Template
Use an illustrative template so your team will not miss out on the essential things for your events and projects.
BCG Matrix Template
Companies have different ways to assess products; some use a detailed diagram to identify how the products perform on the market.
Voice of Customer Template
Create guidelines that help you better understand and enhance your customer service.
Brand Identity Prism Template
Create a distinct brand identity that will assist you in communicating the proper signals to your target audience.
Market Segmentation Template
The basis for creating any marketing strategy template is the segmentation of the total market and the resulting target markets.
Marketing Strategy Template
Whether a big company or a startup, formulating a marketing strategy is crucial in the company's success.
Competitive Analysis Templates
Interview Checklist Template
Interviews can be nerve-wracking, and making a checklist is one of the ways to ease the pressure off yourself.
Career Development Plan Template
Planning for career growth can be exhausting; hence, most employees and organizations use a particular diagram to identify development goals.
Performance Review Template
Lay out all the necessary talking points and aspects to evaluate an employee or team member accurately.
Roles and Responsibilities Template
You can write a well-written job description and keep your employees organized by adopting to roles and duties template.
Job Description Template
With the help of a job description template, creating a great job description is simple.
Interview Feedback Template
Improve interviewer feedback and consistency so you can quickly locate the appropriate applicant.
Onboarding Checklist Template
Leaving a good impression on newly-hired employees during the onboarding process is key to a great working environment.
One-on-One Meeting Template
Increase employee productivity by conducting meetings among your employees to get to know their thoughts and improve their career growth.
Alignment Chart Template
The alignment chart is one of the easiest visual ways to broadcast your opinion on anything from movies, fashion, politics, and current affairs.
Workout Plan Template
A well-planned workout schedule can help you achieve greater results in a shorter duration; here are 3 workout plan templates to inspire you to create your very own workout schedule.
Radial Map Template
A radial map is used to visualize hierarchical data. It is also an ideal tool for goal settings.
Bubble Map Template
Whether you write a book review or formulate a product description, use the proper adjectives through straightforward diagrams.
Double Bubble Map Template
Easily classify the differences and similarities of two elements using a diagram.
Gratitude Tree Template
Thankful trees, also known as gratitude trees, are a popular Thanksgiving custom. Make your gratitude tree to show your appreciation for what you have.
Family Tree Template
Discover your family lineage with a visually appealing and comprehensive framework.
Nursing Concept Map Template
Classify long explanations in nursing terms and methodologies into a simplified visual illustration. 
Volcano Concept Map Template
Explore how volcanoes are formed and the mysteries surrounding this topic through a simple and easy-to-make diagramming tool.
Quantitative Research Concept Map Template
Lay out all the statistical data into a comprehensive yet straightforward visual illustration. 
Photosynthesis Concept Map Template
Digest the complexity of photosynthesis using a visual illustration and explore how water, carbon dioxide, and sunlight transform into oxygen and glucose.
Ecosystem Concept Map Template
Break down several concepts and components of an ecosystem through a straightforward diagramming tool. 
Nervous System Concept Map Template
Explain and describe thoroughly how the human body’s nervous system works using a user-friendly diagramming tool. 
Meiosis Concept Map Template
Use a straightforward diagramming tool to explore the process of meiosis and its contributions to the human body. 
Cellular Respiration Map Template
Summarizing the concept of cellular respiration does not need to be in paragraphs, as you can comprehensively illustrate it through diagrams.
Energy Concept Map Template
Create visually appealing diagrams to classify the broad concept of energy, and explore its functions. 
Real Number Concept Map Template
Utilize a straightforward diagramming tool to present complex real numbers and mathematics as a whole.
Cell Cycle Concept Map Template
Shift to diagrams and concept maps if you feel like not reading long paragraphs about the cell cycle.
Carbohydrate Concept Map Template
Break the complex elements of carbohydrates using a diagram and discover its chemical structure and how it affects the human body.
Phase Change Concept Map Template
Turn the complex changes on various states of matter using a straightforward diagramming tool.
Endocrine System Concept Map Template
Who says the endocrine system is complex? You can create a simpler explanation of its functions through an excellent concept map medium.
Chemistry Concept Map Template
Chemistry is a broad topic to be discussed in one go. You need an effective visual illustration medium to explain its intricacies. 
Enzyme Concept Map Template
Have a better grasp of how enzymes help metabolic reactions and other processes in living organisms through a simple visual illustration.
Biology Concept Map Template
Biology contains various unfamiliar concepts that make it difficult to understand. Use a visual illustration to lessen its complexity in learning it.
Digestive System Concept Map Template
Get into the process of how your digestive system works after eating your food through a straightforward visual illustration.
Genetics Concept Map Template
Students will be able to describe and arrange fundamental genetic concepts using a genetic concept map. Create a concept map that connects as many of the terms as feasible. 
Pneumonia Concept Map Template
Learn all you need to know about making concept maps in this article on the pneumonia concept map.
Immune System Concept Map
Our immune system is essential for human life. If we didn't have a robust immune system, we'd be prone to viruses, diseases, parasites, and other pathogens.
Electromagnetic Waves Concept Map Template
Put an end to students' misunderstandings forever! The electromagnetic waves concept map shows the connection between the many forms of electromagnetic waves.
Protein Concept Map Template
The general characteristics of proteins, such as amino acids, protein structure, and protein production, are depicted in a protein concept map.
Math Concept Map Template
The usage of concept maps in mathematics teaching was shown to increase students' conceptual knowledge and mathematical values in this study.
Metabolism Concept Map Template
The metabolic route of cellular respiration is depicted in this concept map template.
Body System Concept Map Template
Concept maps are effective study tools that help you grasp the big picture by starting with higher-level concepts and chunking material based on significant relationships of all the body systems.
Scientific Method Concept Map Template
Take all the right steps in your research with the scientific method concept map.
Water Concept Map Template
Even though water contains no calories or healthy nutrients, it is necessary for all known living organisms.
Character Concept Map Template
Make character concept maps to sketch out the characters of your novel with ease.
Homeostasis Concept Map Template
This Concept Map has all the information about Homeostasis, its regulation, importance and functionality.
Cell Concept Map Template
The concept of cells can be understood efficiently using a cell concept map. This article describes the cell and its types and evaluates the use of EdrawMind for concept maps.
Disease Concept Map Template
If you are struggling with mapping a disease concept map, worry no more. This article discusses the basics of using a disease concept map, its benefits, and examples.
Reproduction Concept Map Template
Reproduction concept map can help in understanding the process of reproduction effectively. This article explains the process and demonstrates the use of concept maps by EdrawMind to understand it.
Biomolecules Concept Map Template
Biomolecules are essential for living organisms to function properly. This article recognizes the prominent biomolecules examples along with an explanation of this concept through concept map templates.
Pros and Cons List Template
A pros and cons list is a useful and easy-to-understand tool for guiding objective decision-making.
Ecomap Template
A particular diagram to record and thoroughly analyze their personal and social relationships.
Reverse Brainstorming Template
Did you know that thinking of problems instead of solutions for your upcoming project among your team members will make your team more equipped to handle and overcome them?
Mad Sad Glad Template
Brainstorming also focuses on the emotional aspects of team members by using a unique project assessment diagram.
What So What Now What Template
Categorize your team’s reflections with the what, so what, what now template, allowing you to identify gaps in projects and understand one’s perspectives.
Start Stop Continue Template
Using a structure to get feedback from your team members is an excellent way to ease fears of knowing how people perceive your organization.
Character Profile Template
This is the perfect template for creating fictitious characters.
Brace Map Template
Creatively turn vast concepts using a straightforward thinking map.
MoSCoW Matrix Template
Make your work an easy task by prioritizing things and using the MoSCoW matric template.
Plus Delta Template
The Plus Delta template allows you to sort feedback and classify it into the good ones and those that suggest improvements for your next projects.
Sailboat Retrospective Template
Brainstorming should be interactive by using fun templates to encourage every team member’s participation.
4Ls Retrospective Template
Sort out ideas and feedback among team members during brainstorming sessions using 4Ls retrospective – to know what they love, loath, long for, and learn.