Think in grow

Think, map, note – Build your personal knowledge base with AI.

Available for: icon device All downloads>>

Secure, professional,
and trusted worldwide

Trusted by over 25 million users worldwide, EdrawMind delivers everything you need for visual thinking and knowledge management — from intuitive mind mapping to detailed note-taking, AI-powered organization to seamless collaboration.

pic
pic

Notes × mind maps:
Build your personal knowledge base

EdrawMind now lets you attach full documents to any mind map node. Structure your thinking visually while capturing detailed notes in the same workspace. With AI-powered outlines and summaries, transform scattered thoughts into an organized knowledge system where every idea has both context and depth.

Work planning
Education
Project management

Your notes, structured.
Your knowledge, connected

EdrawMind transforms scattered notes into an intelligent knowledge management system.

compare
bg EdrawMind V13 Try now

Built for how you actually work

Whether you're planning projects, organizing research, learning new concepts, or leading brainstorms, EdrawMind adapts to your workflow. Capture, organize, and share — all in one flexible workspace.

Work Planning & Reports
Project Management
Teaching
Study
Content Creation
pic
pic
pic
pic
pic
pic
pic
pic
pic
pic
pic
pic
pic
pic
pic
pic
pic
pic
pic
pic
pic
pic
pic

Multiple views, smarter thinking

Outline

Structure your thoughts hierarchically and capture key points at a glance — perfect for organizing knowledge, planning writing, and research analysis.

Kanban

Turn your mind map into a visual task board. Manage projects with drag-and-drop cards, track progress across stages, and keep your team aligned on priorities.

Slides

Transform mind maps into presentation slides automatically. AI-powered layouts, professional templates, and one-click export to PowerPoint — from idea to presentation in minutes.

Presentation

Present directly from your mind map with live navigation and dynamic zooming. No need to export — explore ideas interactively, jump between topics, and engage your audience in real-time.

Work smarter, achieve more with
EdrawMind AI

icon One-click mind mapping

Type your idea and get a complete mind map instantly — with notes, article drafts, copy polish, brainstorming, SWOT analysis, and more.

icon From anything to slides

Generate slides from text, docs, PDFs, markdown files, or mind maps. AI creates content and designs slides with professional templates — ready to present or export to PowerPoint.

icon Analyze all files

Upload any file — documents, PDFs, images, webpages, or YouTube videos. AI extracts key information and creates organized mind maps with intelligent summaries.

ai
ai
ai
pic pic

Create anywhere, sync effortlessly,
share with ease

Your ideas stay synced across desktop, web, mobile, and tablet — always up to date.

pic
cross platform
deco

Your ideas, Your style,
Your way

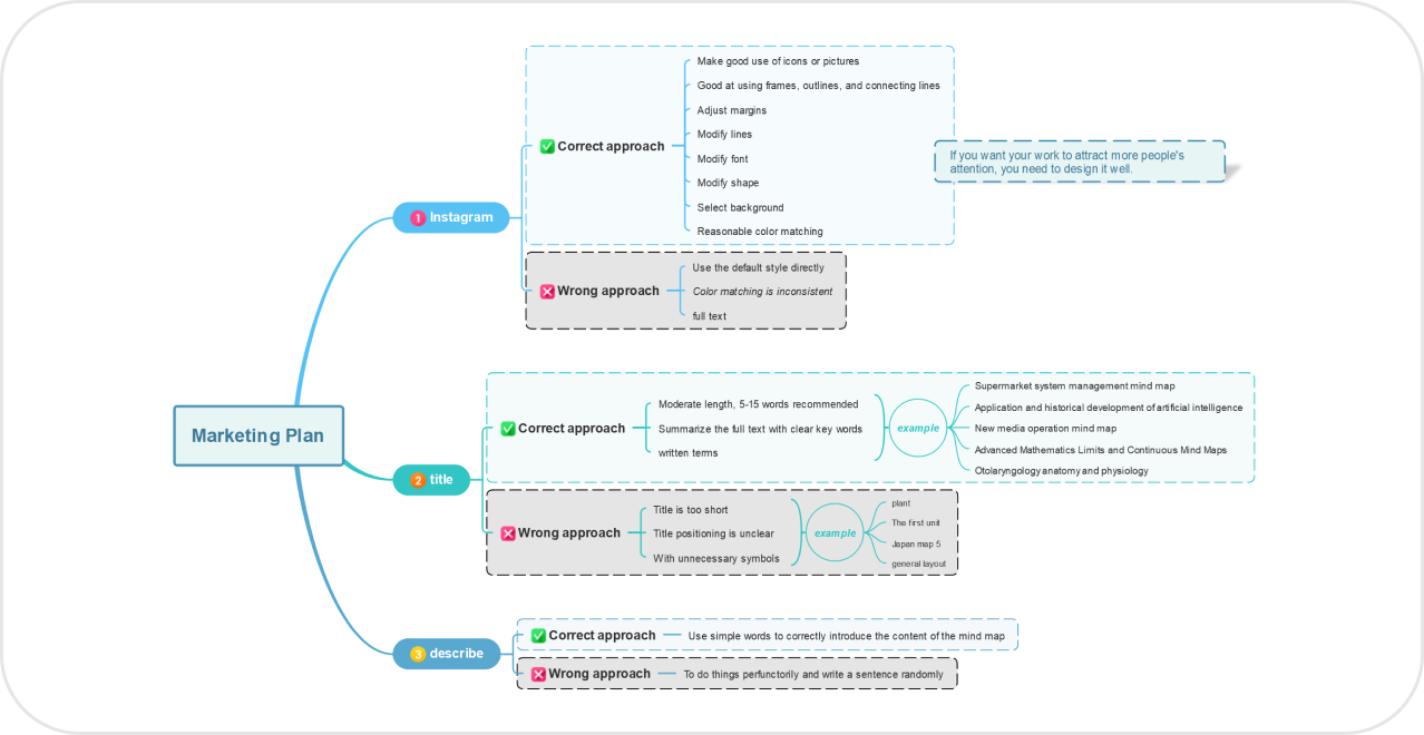
Make mind maps that actually look good with our powerful toolbox.

Themes
colors
Layouts
Shapes&icons

52 well-designed themes

We designed 52 beautiful themes for any occasion.

icon
icon
icon
pic
pic
pic

Flexible color schemes

Apply custom colors to match your brand or personal style.

icon
icon
icon
pic
pic
pic

30 layout options

Choose from 30 layouts to present information in the best way.

icon
icon
icon
pic
pic
pic

Rich visual elements

Visualize with hundreds of built-in shapes and icons.

icon
icon
pic
pic

Find inspiration, start instantly with ready-to-Use Templates.

nav
nav
nav
nav
nav
nav
pic
Use This Template

Chemistry mind map

pic
Use This Template

Gravitation mind map

pic
Use This Template

History of mathematics

pic
Use This Template

Faith mind map

pic
Use This Template

Human biofield mind map

pic
Use This Template

Chemistry mind map

pic
Use This Template

Gravitation mind map

pic
Use This Template

History of mathematics

pic
Use This Template

Faith mind map

pic
Use This Template

Human biofield mind map

pic
Use This Template

Psychology mind map

pic
Use This Template

Risk association mind map

pic
Use This Template

Science mind map

pic
Use This Template

Literature mind map

pic
Use This Template

Basic mind map

pic
Use This Template

Psychology mind map

pic
Use This Template

Risk association mind map

pic
Use This Template

Science mind map

pic
Use This Template

Literature mind map

pic
Use This Template

Basic mind map

pic
Use This Template

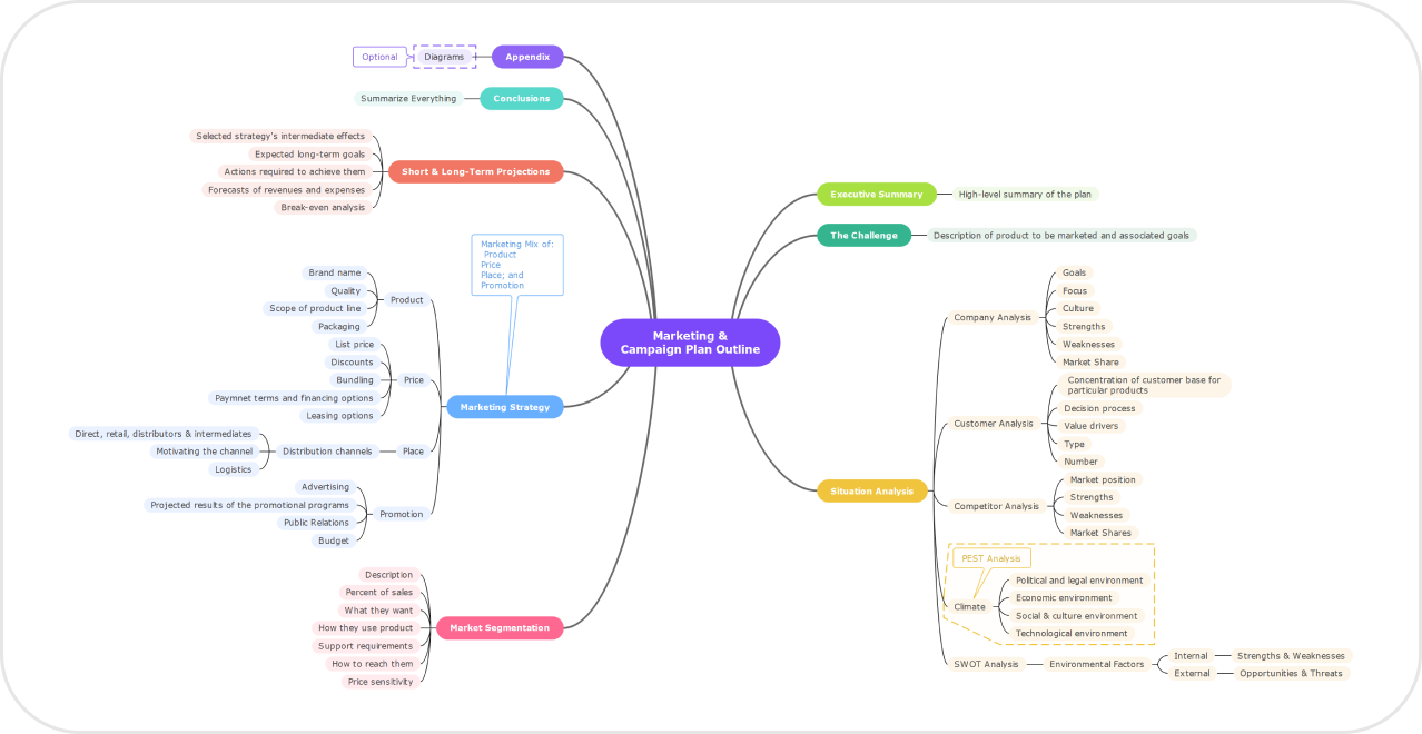
Marketing plan outline

pic
Use This Template

White paper launch

pic
Use This Template

Marketing management

pic
Use This Template

Marketing plan for LLC

pic
Use This Template

Marketing mind maps

pic
Use This Template

Marketing plan outline

pic
Use This Template

White paper launch

pic
Use This Template

Marketing management

pic
Use This Template

Marketing plan for LLC

pic
Use This Template

Marketing mind maps

pic
Use This Template

Marketing plan outline

pic
Use This Template

White paper launch

pic
Use This Template

Marketing management

pic
Use This Template

Marketing plan for LLC

pic
Use This Template

Marketing mind maps

pic
Use This Template

Marketing plan outline

pic
Use This Template

White paper launch

pic
Use This Template

Marketing management

pic
Use This Template

Marketing plan for LLC

pic
Use This Template

Marketing mind maps

pic
Use This Template

Performance marketing plan

pic
Use This Template

Pre-marketing plan

pic
Use This Template

General marketing mind map

pic
Use This Template

Urban apparel mind map

pic
Use This Template

Simple marketing mind map

pic
Use This Template

Performance marketing plan

pic
Use This Template

Pre-marketing plan

pic
Use This Template

General marketing mind map

pic
Use This Template

Urban apparel mind map

pic
Use This Template

Simple marketing mind map

pic
Use This Template

Performance marketing plan

pic
Use This Template

Pre-marketing plan

pic
Use This Template

General marketing mind map

pic
Use This Template

Urban apparel mind map

pic
Use This Template

Simple marketing mind map

pic
Use This Template

Performance marketing plan

pic
Use This Template

Pre-marketing plan

pic
Use This Template

General marketing mind map

pic
Use This Template

Urban apparel mind map

pic
Use This Template

Simple marketing mind map

pic
Use This Template

Psychology notes mind map

pic
Use This Template

Surgery mind map

pic
Use This Template

Book analysis mind map

pic
Use This Template

Reading mind map

pic
Use This Template

Productivity mind map

pic
Use This Template

Psychology notes mind map

pic
Use This Template

Surgery mind map

pic
Use This Template

Book analysis mind map

pic
Use This Template

Reading mind map

pic
Use This Template

Productivity mind map

pic
Use This Template

General reading mind map

pic
Use This Template

Work lies reading mind map

pic
Use This Template

1857 revolt mind map

pic
Use This Template

School of tomorrow mind map

pic
Use This Template

Steger mind map

pic
Use This Template

General reading mind map

pic
Use This Template

Work lies reading mind map

pic
Use This Template

1857 revolt mind map

pic
Use This Template

School of tomorrow mind map

pic
Use This Template

Steger mind map

pic
Use This Template

Australia Govt Org chart

pic
Use This Template

Company organizational chart

pic
Use This Template

Energy organizational charts

pic
Use This Template

organizational chart

pic
Use This Template

Hilton hotel organizational chart

pic
Use This Template

Australia Govt Org chart

pic
Use This Template

Company organizational chart

pic
Use This Template

Energy organizational charts

pic
Use This Template

organizational chart

pic
Use This Template

Hilton hotel organizational chart

pic
Use This Template

Stock organizational chart

pic
Use This Template

Marketing organizational chart

pic
Use This Template

Basic organizational chart

pic
Use This Template

Salim Jassasi org chart

pic
Use This Template

Lilly Snap organizational chart

pic
Use This Template

Stock organizational chart

pic
Use This Template

Marketing organizational chart

pic
Use This Template

Basic organizational chart

pic
Use This Template

Salim Jassasi org chart

pic
Use This Template

Lilly Snap organizational chart

pic
Use This Template

Air pollution mind map

pic
Use This Template

Computer system mind map

pic
Use This Template

JAVA mind map

pic
Use This Template

Geometry concept map

pic
Use This Template

Stages of Erikson mind map

pic
Use This Template

Air pollution mind map

pic
Use This Template

Computer system mind map

pic
Use This Template

JAVA mind map

pic
Use This Template

Geometry concept map

pic
Use This Template

Stages of Erikson mind map

pic
Use This Template

Indian economy mind map

pic
Use This Template

Pollution mind map

pic
Use This Template

Mathematics mind map

pic
Use This Template

Mughal empire mind map

pic
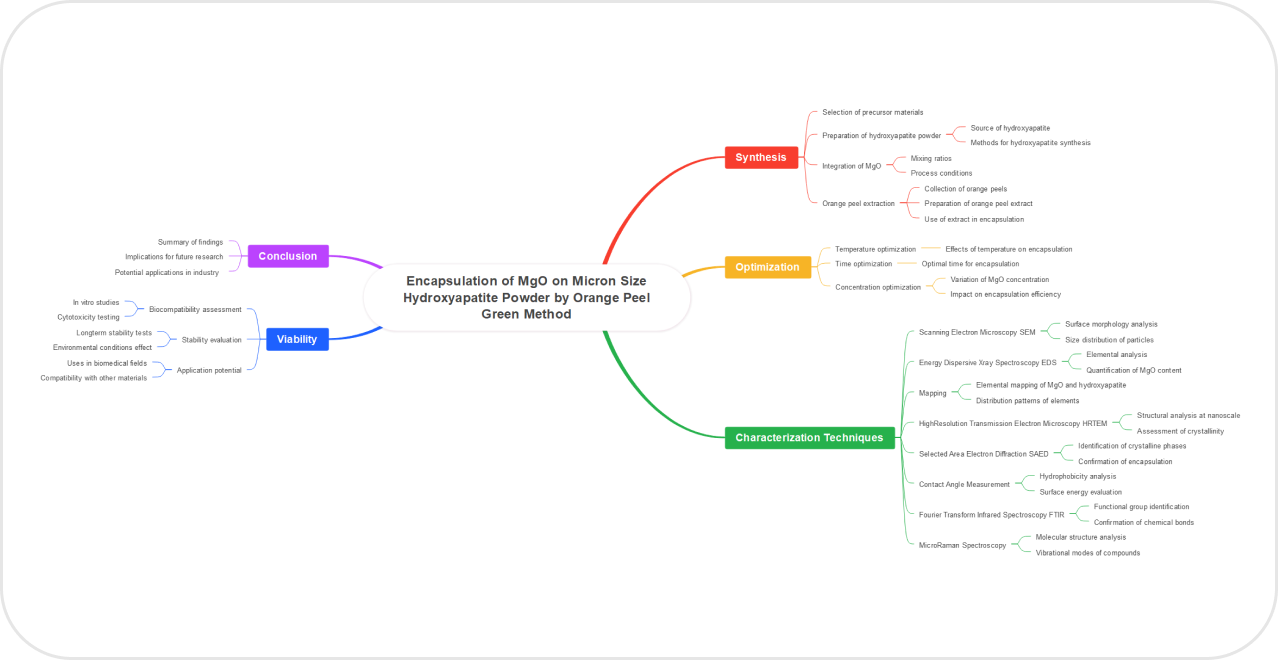
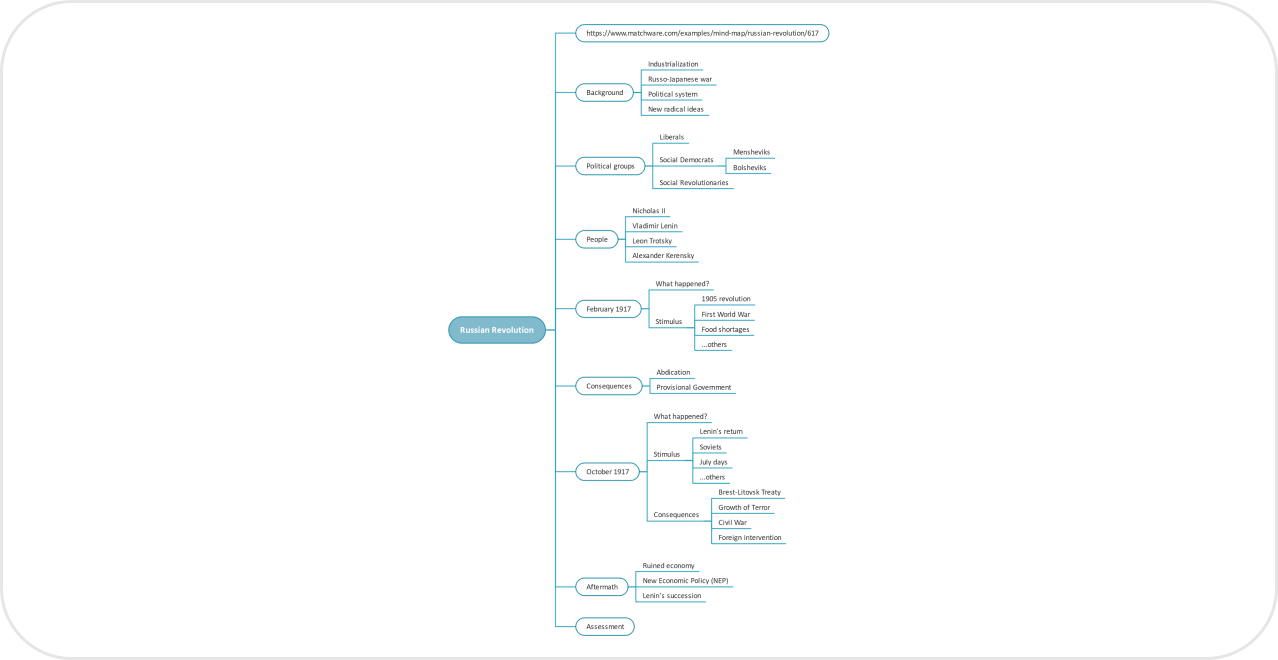
Use This Template

Russian revolution mind map

pic
Use This Template

Indian economy mind map

pic
Use This Template

Pollution mind map

pic
Use This Template

Mathematics mind map

pic
Use This Template

Mughal empire mind map

pic
Use This Template

Russian revolution mind map

pic
Use This Template

Ad media mind map

pic
Use This Template

Oops concept map

pic
Use This Template

C language mind map

pic
Use This Template

Constitutional design mind map

pic
Use This Template

Indian polity mind map

pic
Use This Template

Ad media mind map

pic
Use This Template

Oops concept map

pic
Use This Template

C language mind map

pic
Use This Template

Constitutional design mind map

pic
Use This Template

Indian polity mind map

pic
Use This Template

IoT mind map

pic
Use This Template

Samsonite strategy mind map

pic
Use This Template

Operating system structure

pic
Use This Template

Work planning mind map

pic
Use This Template

Work management timeline

pic
Use This Template

IoT mind map

pic
Use This Template

Samsonite strategy mind map

pic
Use This Template

Operating system structure

pic
Use This Template

Work planning mind map

pic
Use This Template

Work management timeline

pic

Trusted by millions worldwide

icon 4.6 5

G2&capterra Rating

icon 96%

user satisfaction

icon 25M+

Users Woldwide

avatar
Jennifer | Educator

Love the good-looking templates, the colors, and the layouts look amazing. And it's easy to use, simple to understand and it's easy to manipulate the options.

jack
Jack Huang | Student

The note and mind map integration is what sold me. I can jot down thoughts quickly, then AI helps structure everything. Way better than my old workflow with scattered documents.

michael
Michael Lee | Product manager

The Kanban and Gantt chart feature helps me organize complex project ideas into clear, actionable plans. The flexible modes make team communication so much easier.

walker
Louis Walker | Consultant

Been using it for client presentations. The AI PPT generation feature save me tons of work. The Pitch Mode is also awesome.

From mind maps to
knowledge base

Organize your ideas, plan efficiently, and get results faster.

Start Mind Mapping now Start Mind Mapping now Start Mind Mapping now Start Mind Mapping now Start Mind Mapping now