
Learning is based on the teaching process, on how the students interpret their instruction. Educators spend great deals of time focusing on these factors and developing ideas to strengthen them. Meaningful and holistic learning focuses on the fact that not all students learn the same way. Learning techniques can be subjective, and it is up to the instructor to ensure that they reach students at the maximum point of influence. Variability in the forms of learning is a common occurrence. Understanding the variations between different learning styles will have a significant effect on how teachers treat their pupils, set up community events, and mobilize around the learning process. The main objective of learning strategies is to make students more successful. Research on this topic has shown multiple ways of doing this. This article will dive deep into the various types of learning strategies and investigate how to create a learning strategy.
In this article
Seven Types of Learning Strategies in the Classroom
By knowing the difference between learning styles, teachers may end up with a couple of students lagging behind their classmates, in part because they haven't triggered their particular learning style.
Below are seven types of learning strategies on a mind map made with Wondershare EdrawMind:
-
Presentation Learning Strategy
Using visual aids, such as visual elements, will benefit most learners, and it will help them understand complicated topics by breaking them into simple visual imagery, providing visual analogies and metaphors.Graphics are sometimes not easy to use for specific topics, but consider writing critical points in front of the class, as this provides visual indications. It is a great way to explain the subjects or topics to students. -
Demonstration Learning Strategy
In this type of learning strategy, students can view what is happening and learn based on applied knowledge. Demonstration learning helps establish a connection between the student and the topic by ensuring that they are involved in the process. -
Drill & Practice Learning Strategy
In this type of learning strategy, students are allowed to learn before they practice. This helps in facilitating a connection between learning and the students. It helps improve their motivation to learn. -
Tutorial Learning Strategy
The contents of a lesson are used in this strategy. Tutorials are assigned to the students, keeping in mind that repetition shall be avoided. Repetition can be monotonous. Students are then allowed to work independently and contribute to other learning strategies, making it useful. -
Discussion Learning Strategy
Discussions motivate students to listen actively to chosen speakers who follow a guiding lesson pattern and summarize previous points. Students organize and facilitate class discussions by alternating positions, selecting the following speaker regularly. Students are positioned in a situation where they benefit from their peers’ thoughts, consciously and engagingly generating new content considerations. This technique is beneficial for students because it facilitates excellent and direct involvement in courses. -
Cooperative Learning Strategy
Encourage students with different skills to work together through the introduction of small groups or courses. By expressing their thoughts and answering others, students gain self-confidence and strengthen their communication and critical thinking skills that are important for their lives. The solution of mathematical puzzles, scientific experiments, and the production of short dramatic drawings are just some examples of how cooperative learning is integrated into the classroom. -
Game Learning Strategy
Game-specific learning platforms encourage students to collaborate with their teachers to achieve their learning goals and add depth and distinction to their educational experience. This plan needs to be planned. Mathematical games and blogs are at the forefront of successful technical learning.
More Mind Map Examples for Making Learning Strategies
Here are more mind map examples that show how to build effective learning strategies. Each one helps organize lessons, goals, and techniques into clear visuals. They can help you improve understanding, boost memory, and make studying easier for every learner.
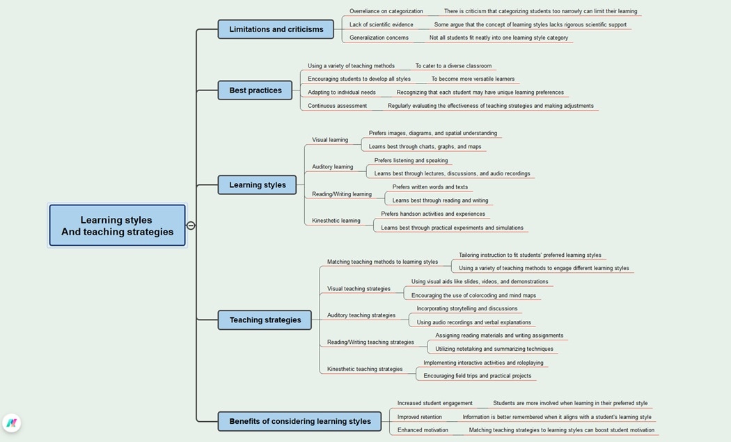
Learning Styles and Teaching Strategies
This diagram explains how different learning styles connect with effective teaching strategies. It covers four main styles: visual, auditory, reading/writing, and kinesthetic. Each style benefits from tailored methods that make lessons easier to understand and more engaging for students.
It also points out the limits of over-categorizing learners. Critics say focusing too much on labels can overlook individuality and lack strong scientific support. The diagram stresses balance and adaptability in teaching.
Finally, it encourages using diverse methods, supporting all learning styles, and regularly assessing results. This approach helps teachers create flexible, inclusive, and motivating learning environments.
4 Learning Styles
This diagram shows the main characteristics of four learning styles: visual, auditory, kinesthetic, and reading/writing. Visual learners focus when reading, remember best through charts and diagrams, and often spell well because they rely on visual cues.
Auditory learners, on the other hand, can lose focus but enjoy music and prefer written instructions over spoken ones. They learn best when lessons involve rhythm, tone, or discussion.
Kinesthetic learners like movement and hands-on activities, while reading/writing learners enjoy detailed texts and narratives. However, their minds may wander during lectures. Understanding these traits helps teachers adjust lessons to suit different learners.
Learning Loop
This sunburst chart illustrates the Learning Loop, a continuous process of absorbing, processing, experimenting, and gaining feedback. Each stage helps learners improve understanding, develop skills, and refine ideas through organized cycles of learning and reflection.
In the Absorb stage, learners collect information from various sources, clarify key ideas, and store data with proper titles and metadata. This builds a strong base for learning and recall.
The Process and Experiment stages involve simplifying and applying knowledge, while Feedback focuses on analyzing results using key performance indicators. This structured loop ensures consistent learning growth and practical skill improvement.
Autonomous Learning Mind Map
This mind map explains how autonomous learning allows students to manage their education with confidence and direction. It includes related terms like self-regulation, self-instruction, and independent learning, showing how they connect to taking control of one’s progress.
It highlights Sinclair’s definition, which views autonomy as both capacity and willingness to take responsibility. The degree of autonomy can change based on motivation, language skills, and learning environment. Teachers still play a key role in support and guidance.
The diagram also corrects misconceptions. Autonomy does not remove teachers or fixed methods. It is flexible, personal, and shaped by experience.
Holistic Learning Method
This mind map presents the Holistic Learning Method, a system that connects strategy, steps, information, and technology into one learning process. It promotes active understanding, correction, and real-world application through a balanced, structured flow of ideas.
It begins with building a structure and finding relationships between knowledge areas. Learners progress through stages such as obtaining information, expanding insights, and applying lessons in real scenarios. The process encourages critical thinking, reflection, and error correction to refine understanding.
Technology supports each stage through speed reading, visualization, and memory tools. These methods help students connect new ideas, manage learning habits, and achieve deeper, long-term comprehension.
Tips for Active Learning Strategy
Below are some tips for an active learning strategy.
-
Reciprocal Questioning
Use reciprocal questioning to foster an open dialogue in which students take on the teacher's role and create their own questions about a subject, reading section, or lesson. Divide the class into pairs or small groups after covering your chosen topic in class or after assigning a reading selection, and have students come up with a few questions to discuss with the rest of the class. -
Three-Step Interviews
The three-step interview, a cooperative learning strategy, encourages students to develop active listening skills by questioning one another, sharing their thoughts, and taking notes. To use the interview process in three steps, divide students into interviewer, interviewee, and notetaker. -
The Pause Procedure
Use the pause procedure to insert strategic pauses into your classroom lectures and improve student comprehension of teaching material. To use the pause procedure, arrange two to three-minute pauses every 10 to 15 minutes of reading time. During these brief breaks, students are encouraged to discuss or review their notes in pairs to clarify key points covered, raise questions, and address the instructor's concerns.
Explore More Examples or Make One for Free Now
EdrawMind offers numerous ready-made templates that enable users to plan lessons and develop learning strategies efficiently. You can open the app or visit the template gallery online to view mind maps made by other teachers and students.

You can find hundreds of education templates in EdrawMind’s Mind Map Gallery, covering subjects like learning strategies, study methods, and teaching plans.
To start, choose Education, Reading Notes, or use the Search bar from the Gallery menu. Each sample gives you a ready-made outline that saves time and keeps your lessons organized.
These visuals help turn broad ideas into clear, connected goals for every student.
Here’s how you can start creating your learning strategy mind map with EdrawMind:
Step 1: Start With a Core Topic
Create a new mind map in EdrawMind and enter a main topic, such as “Lesson Plan” or “Semester Goals.” This will serve as the center of your content plan.

Step 2: Add Key Branches
Extend branches for major sections like objectives, activities, materials, and assessments. These parts organize your plan into logical steps that are easy to edit and expand.

Step 3: Visualize With Icons and Colors
Apply icons, colors, and shapes to group related parts and mark progress. Visual cues make your content easier to follow and present.

Step 4: Enhance With AI Tools
Use EdrawMind AI to expand lesson ideas, summarize notes, and generate structure suggestions automatically. These tools help refine your map and make content planning faster, clearer, and more creative.
This mind map shows how to design a clear and organized learning plan through visual mapping. It starts by setting specific learning goals and breaking them into smaller, trackable milestones.
By choosing a central topic, such as “Exam Prep” or “Language Learning,” learners can stay focused and purposeful throughout their study journey.
Each branch represents a key area, including core subjects, study techniques, and schedules.
Learners can add important ideas, terms, or examples, then connect them with colors and icons to make study plans easier to follow. These visuals support both comprehension and recall.
Finally, the map encourages ongoing tracking and reflection. Students can mark completed lessons, update goals, and review their progress regularly. This structured yet flexible approach helps maintain motivation and builds effective study habits that grow with each learning stage.
Individuals
Academy
Business
Cloud
Creative Assets
AI Tokens
AI Slide generator
Mind-map-to-slides
Word-to-powerpoint
PDF-to-slides
Image-to-powerpoint
Png-to-slides
Jpg-to-powerpoint
AI mind map
AI org chart
AI concept map
AI timeline
AI tree diagram
AI brainstorming
Youtube summarize
PDF-to-mindmap
Text-to-mindmap