Mind mapping for research is not something new, be it corporate, academic, or market projects. This visualization technique helps sort ideas, establish a road map for the research process, and brainstorm meaningful ideas. However, if you’re still using pen and paper for this, it’s time to switch.
Find out how you can make this process more interactive, functional, and convenient with research mind map examples and a brainstorming canvas. So, let’s get in.
In this article
What is a Research Mind Map?
Mind mapping is a visual technique to think critically, organize ideas, and solve problems. Mind maps for research are a specific practice to brainstorm research topics, outline the stages involved in the research, and narrow down research projects. When used for research, mind maps are also called concept maps.
16 Creative Research Mind Map Examples
Academic Research Mind Map
Don’t know where to start your research project? Here is a one-step roadmap to understanding the purpose, scope, methods, and organization of your thesis. The clearly labelled branches help you stay focused and put your energy on the right path.
Pro Tip: Gather your research team and edit this research map template on EdrawMind canvas. Enter the necessary details and make sure everyone is on the same page.
Archaeology Research Mind Map
Here is a typical mind map depicting a research process. Here, the creator has conducted research on the political organization of archaeology with easy-to-understand branches. Such a layout is excellent to put your word across the room without saying much.
Pro Tip: Adding a few colors and visual cues can improve its coherence instantly.
Research Mind Map Example for Brainstorming
Facing a creative block? Use this brainstorming research mind map to think with a structure. Gather everyone on the canvas, list some points, filter ideas, and build a well-crafted proposal. The curator has already jotted down the basic layout, so all that’s left is to expand on it.
Pro Tip: You can also take it as a note-taking canvas for sorting out concepts in a visually appealing manner.
AI Research Map Example
Here is yet another example of a research mind map showcasing the development and application of an AI system. It showcases each stage with a different color connector, which then expands into the details. Though understandable, dedicating these colors to branches might’ve helped the audience better comprehend the nuances.
Scientific Research and Development Map
This example is rather a take on a more complex scientific research process. It demonstrates how the scientists can improve the yield while cutting a diamond. Unlike other templates in the list, this one focuses on a specific question, which then branches out into different findings and experimental developments.
Research Mind Map for Teaching
This research mind map illustrates how teachers can employ an AI system to benefit students. The creator has divided the entire project into five key categories: purpose, design, application, evaluation, and documentation. Educators can use similar content to conduct academic research for refined teaching practices.
Pro Tip: Adding another branch for reviewing the existing literature can help the audience understand the scope of the project.
Quantitative Research Instrument Mind Map
Anyone unsure about whether a quantitative method is appropriate for their research project can benefit from this example. It outlines the epistemology of the method, so you can better understand its usability and scope. Make a similar map for qualitative processes to decide wisely.
Market Research Mind Map
This simple research mind map is for entry-level professionals, getting familiar with a new concept. It has color-coded categories and easy-to-read labels to aid clarity and organization. The best part is that this example is adaptable. So, plot any marketing project by editing the branches to your needs.
Research Idea Mind Map Example
This bubble mind map is a good way to begin. It lays out the key areas while conducting research. Creating such an outline for your project works best to get a bird’s-eye view and understand the scope of the research. You can also enlist reference sources in the branches to smoothly navigate through the literature review.
Product Research Mind Map
Here is yet another marketing research mind map to illustrate the process of a product launch. It starts from narrowing down a target audience to outlining their preferences, launching the product, and reviewing the sales. Despite not using colors to differentiate categories, the creator has managed clarity with a clear structure, especially uniform spacing, and consistent branches.
Research Methodology Mind Map
Here comes yet another research map representing both the qualitative and quantitative methods. It outlines the techniques and strategies researchers can employ in each method to meet their project needs. What makes this example stand out are the visual cues, colored categories, and to-the-point labels.
Research Instrument Mind Map Example
Research is all about having an effective strategy while managing deadlines. This flowchart mind map example can help with this. It strategically shows a path of research in a linear format for easy understanding. This layout helps you explain procedures, make sense of events, assign tasks, and track the progress - all within minutes.
Research Method Mind Map
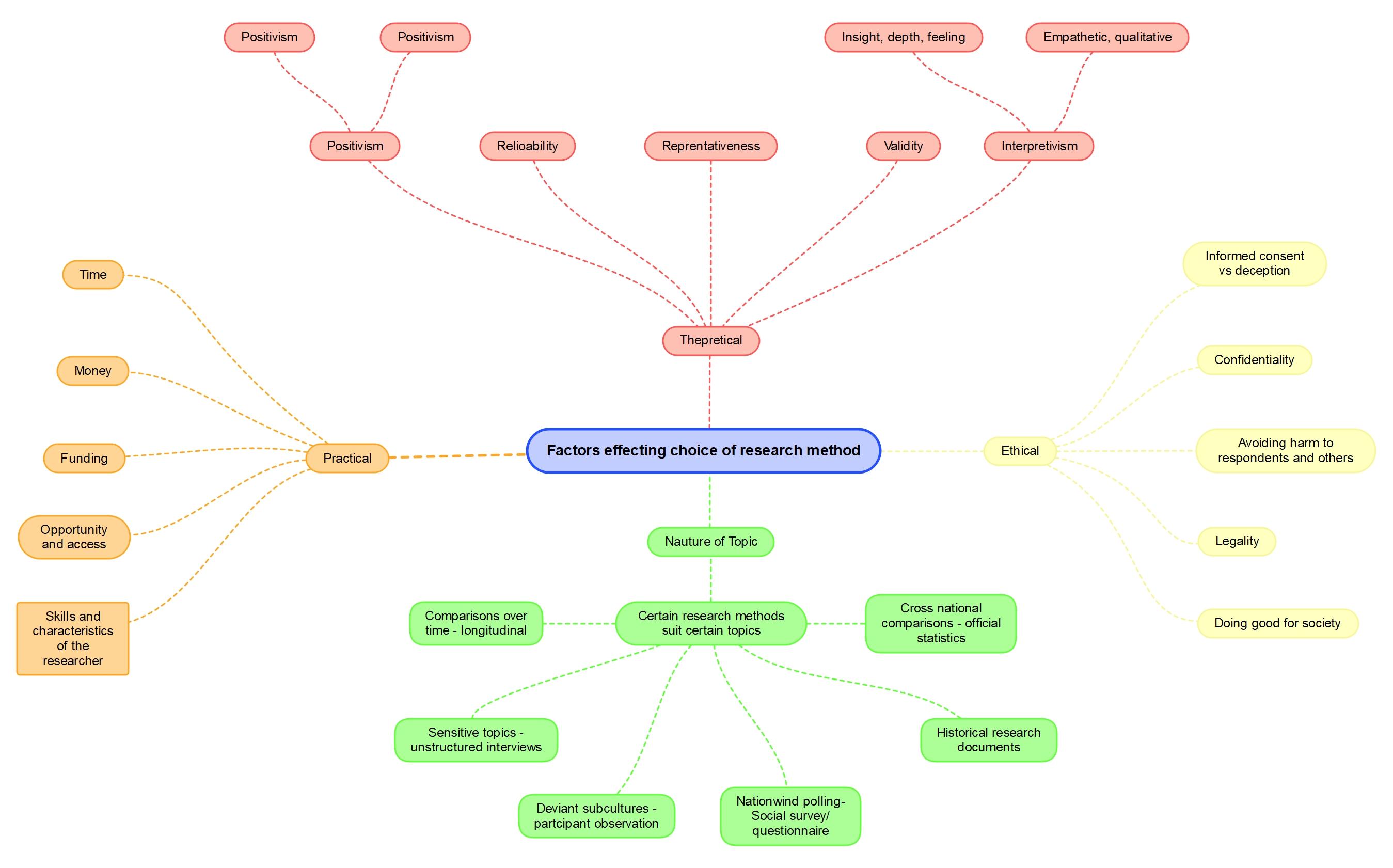
This problem-solving mind map outlines the complex details of a problem by focusing on the external factors, ethical considerations, theoretical concepts, and application scope. This example aids researchers in connecting the dots, breaking down challenges, and identifying solutions. You can also treat this example as a brainstorming canvas for strategic planning.
Research Mind Map for Writing a Paper
This research documentation mind map comes after you’ve collected and analyzed data. The layout organizes essential portions of a paper, from abstract to introduction, research questions, and analysis.
Pro Tip: You can use this template to track your paper’s progress, spot content gaps, and improve the reading experience.
Research Process Map Example
Managing time is a primary concern while researching. Hence, it's always better to benefit from a schedule like this. It clearly demonstrates the crucial steps in formulating a research strategy - from selecting a topic to writing a thesis statement and evaluating results.
Pro Tip: You can always choose to color-code the categories to help the visual clarity, which allows for quick updates.
Scientific Research Mind Map
This one-sided, simple mind map visualizes the key elements and flow of a scientific research process. Students and researchers can use this template to break down the complicated stages of the project.
How to Make a Research Mind Map Using EdrawMind?
A blank canvas with ample space and a resourceful toolkit is sufficient to create a research mind map. Thankfully, EdrawMind gives you this and much more in a free version. Its preset structures, intuitive UI, and design assistance ease the process throughout. Let’s see how you can make a concept map for research using EdrawMind.
Step 01: Open the Blank Canvas
- Download and install EdrawMind desktop or try its online version. Register your email if it's your first time. Or, use social media accounts to access the software.
- Visit the Create button from the dashboard.
- Click Blank Mind Map to enter the editing panel.


Step 02: Add Stages of Research Process
Once on the editing panel, the next step is to add the essential steps of the research process. This includes everything from the introduction to methodology, data analysis, evaluation, findings, and recommendations. Here is how you can add this.
- Select the Main Idea box and add Topics > Sub-Topics from the Start tab.
- Double-click any box and start writing.
- You can modify the font size, color, and style from the on-screen menu.

Step 03: Add Details of the Stages
The next step is adding details in the research stages. This would include the intricacies of your research methodology, its scope, the findings, and so on. For this,
- Again, go to the Start tab and add Sub-Topics from the Topic button.
- Double-click every box and add descriptions. Accordingly, modify the font details.
Struggling to keep these descriptions short and to the point? You can overcome this using Edraw AI’s smart algorithms. It uses intelligent tools to summarize lengthy text, polish it, translate it, etc. To do this,
- Select any text box, click Generate, and choose your desired operation.

Step 04: Insert Supplementary Elements
Technically, the concept map is complete. But we will go a bit further to improve its visual clarity and functionality. Here is how you can do it.
- Locate the Insert tab at the top.
- Go to the Mark section and add priority icons to your desired topic boxes.
- Secondly, you can also add reference links for literature review and academic discussions. For this,
- From the Insert tab, click the More button.
- Add hyperlinks, references, attachments, cliparts, etc.

Step 05: Color Code Categories
We’re almost there, just hang in there a little. The last step is color-coding the categories, so the audience can better understand the flow of the sequence. For this,
- Select any category box from the screen.
- Choose your preferred fill, color, border, and font details from the on-screen menu.
- Repeat this for each category or use the format painter button to apply these colors.

Step 06: Download and Share
Ta-da, your research mind map is all ready. Download and share it however you like. For this,
- Visit the File menu from the top-left corner and click Export.
- Choose your desired format (PNG, JPG, Visio, PPT, Word, PDF, and more).
- Alternatively, click the Share button from the quick-access top-right corner.
- Edit the permission access (who can view, edit, and comment) and distribute the system-generated link to whoever you like.

5 Tips to Effectively Use Mind Maps for Research
Using a mind map for research is not the same as simply brainstorming ideas. Rather, it focuses on establishing a focused path that highlights the essential steps involved in the process with clarity, coherence, and functionality. Here are some tried-and-tested tips to help you do so effectively.
- Organization is the key: The first thing to look out for in a mind map is organization. It demands a uniform gap between branches and clear primary labels. To ensure this, you must take time to think about the main categories and then follow up with a list.
- Prioritize visual clarity: Visual clarity is yet another prerequisite for using mind maps for research projects. Adding images, visual cues, priority marks, and symbols can help audiences make better sense of the stages in the research project.
- Keep it concise: While the descriptions for research stages are detailed, you must keep them to the point. Unnecessary fillers and wordy sentences are a big no. Restrict yourself to adjectives and you will thank me.
- Collaborate with stakeholders: Brainstorming is an essential part of research. Hence, you must consider a canvas that allows for real-time collaboration, like EdrawMind. It helps you get feedback, sort ideas, and filter thoughts almost immediately with minimal hassle.
- Review: Research mind maps are not just about plotting ideas, but also about perfecting your process. Thus, it’s crucial that you call friends, colleagues, and fellow researchers to find deficiencies and give recommendations.
Wrapping Up!
Hopefully, now you are better able to plot and edit research mind maps. Start with EdrawMind. It is an advanced mind mapping tool with editable templates, preset map structures, and design assistance. Plus, its AI tools help you answer queries, conduct market research, and produce content. So, give it a shot and see how it works for you.
